Unidad 6: Elaboración de diagramas de comportamiento
Introducción
En esta Unidad aprenderemos a:
Identificar los distintos tipos de diagramas de comportamiento.
Reconocer el significado de los diagramas de casos de uso.
Elaborar e interpretar diagramas de interacción sencillos.
Interpretar y plantear diagramas de estados.
Elaborar e interpretar el significado de diagramas de actividades.
UML: Diagramas de comportamiento
Los más utilizados son:
Diagramas de casos de uso
Diagramas de secuencia (es un diagrama de interacción)
Diagramas de estados
Diagramas de actividades
Diagramas de casos de uso

Elementos
Actores
Casos de uso
Relaciones
Ejemplo 1

Ejemplo 1 (continuación)

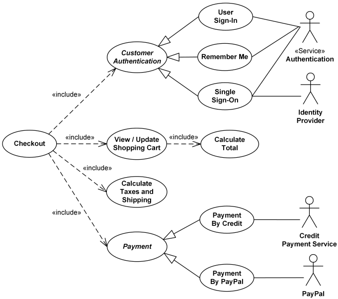
Ejemplo 2

Diagramas de secuencia

Ejemplo 1

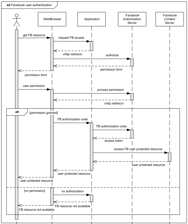
Ejemplo 2

Diagramas de estados
Pseudoestado inicial

Estado final

Estados simples


Estados compuestos


Ejemplo 1

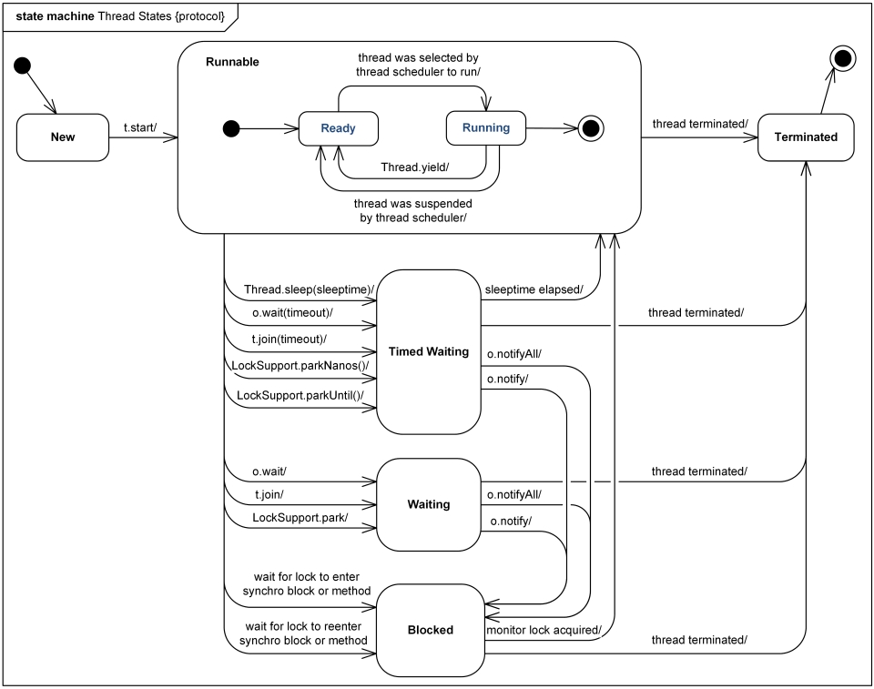
Ejemplo 2

Diagramas de actividades

Ejemplo 1

Ejemplo 2

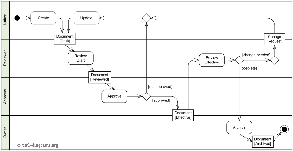
Ejemplo 3

Referencias
Last updated